古往今来,整个自然界的生态链相生相克,人与人之间相互依赖,同时也相互制衡,而这种依赖和制衡也就是五行金木水火土的相生相克,彼此相互作用。十二生肖属相分别为鼠、牛、虎、兔、龙、蛇、马、羊、猴、鸡、狗、猪,依次搭配对应十二地支,子、丑、寅、卯、辰、巳、午、未、申、酉、戌、亥,如下表所示。

所有的事情都不是无缘无故发生的,九渡国学根据国学著作《易经》的起源《河图》与《洛书》等其中的智慧结晶,每日与你一起探索研读!今日来一起读懂属相算命婚姻1984年属鼠最佳婚配!1984年属鼠的属相婚配表!
1984年出生的人对应十二生肖鼠,地支的第一位,此年份属鼠人在2024年实岁为40岁,虚岁为41岁。生肖算命1984年为农历甲子年,甲的五行属木,子为鼠,故有1984年出生为木鼠之命一说。木鼠之命的人天生思维敏捷,脑子非常灵活,才智过人,能跟得是时代步伐想法新颖,资质良好,但是1984年出生的木鼠性格急躁。84年的木鼠结婚一般比较早,因木鼠自强的性格,部分木鼠一生会有2次婚姻。
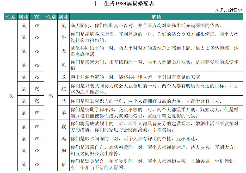
1984年出生的木鼠最佳婚配为属牛之人,子鼠与丑牛相配为六合婚姻,两个人在一起,财运极佳,此乃上上等婚配;
子鼠与属龙相配为三合婚姻,两个人在一起,强强联合,彼此砥砺前行,财富事业双丰收;
子鼠与申猴相配为三合上等婚姻,两人都是性格相近天资极高之辈,彼此心有灵犀。
男性属鼠的性格及姻缘
1984年出生的属鼠男性机敏,聪颖达慧,想法独特,属鼠男的爱情观是要求双方都要独立起来的,他们不喜欢依赖性很强的女性。女强人是他们的优先选项。

女性属鼠的性格及姻缘
十二生肖运势中1984年出生的属鼠女性开朗、善交际,属鼠女性天生有很强的家庭观念,凡事家人在第一位。属鼠女性善解人意体贴懂事,属鼠女尽自己所能给周围的人提供帮助,但是特别容易被哄骗,喜欢帮助他人,但却不知道适可而止。爱情方面喜欢速战速决,害怕孤独,想交真心朋友。


本文由风雅颂易学网在线算命一条街整理提供,转载请注明来源(周易算命蕞准的网站)https://www.suansuangua.com






虎年运势
几段婚姻
一生姻缘
合婚配对
正缘画像
生辰详批
一生详批
姓名详批
微信公众号