古往今来,整个自然界的生态链相生相克,人与人之间相互依赖,同时也相互制衡,而这种依赖和制衡也就是五行金木水火土的相生相克,彼此相互作用。十二生肖属相分别为鼠、牛、虎、兔、龙、蛇、马、羊、猴、鸡、狗、猪,依次搭配对应十二地支,子、丑、寅、卯、辰、巳、午、未、申、酉、戌、亥,如下表所示。

风雅颂易学根据国学著作《易经》的起源《河图》与《洛书》等其中的智慧结晶,每日与你一起探索研读!今日来一起读懂十二生肖运势中1984年属什么生肖?1984年属鼠人在2024年的运势解读及建议。
1984年出生的人对应十二生肖鼠,地支的第一位,此年份属鼠人在2024年实岁为40岁,虚岁为41岁。生肖算命1984年为农历甲子年,甲的五行属木,子为鼠,故有1984年出生为木鼠之命一说。木鼠之命的人天生思维敏捷,脑子非常灵活,才智过人,能跟得是时代步伐想法新颖,资质良好,但是1984年出生的木鼠性格急躁。
财位:西南方
桃花位:东南方
六合属相:属牛
相冲属相:属马
相害属相:属羊
相刑属相:属鼠

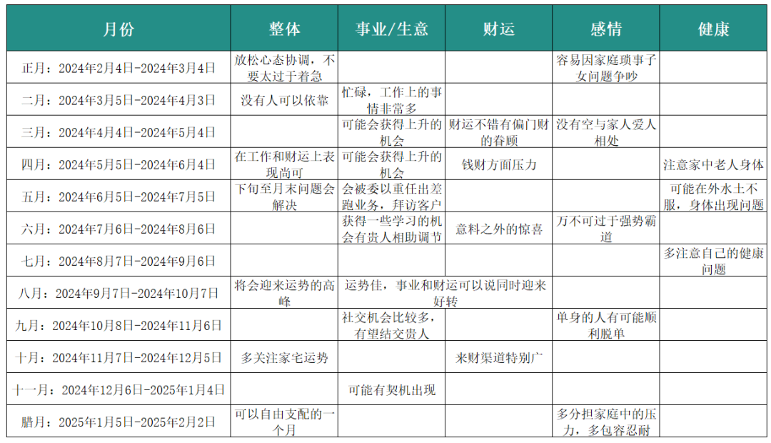
运程综述-1984年生肖属鼠的人2024年
1984年属鼠的人在2024年整体运势(事业运、爱情运、健康运、财运)稳步前进,但仍需积极调整,凡事不要过于冲动决定,保持冷静思考并积极寻求贵人的帮助。
事业运势-1984年生肖属鼠的人2024年
1984年属鼠的人在2024年在“华盖”吉星的助力之下,不断斩获丰硕的成果,会遇到一些机遇和突破口。你可能会得到贵人的帮助或遇到一些有利的条件,但要保持冷静思考并稳步前进才能取得成功
一点儿小建议:
1、在本年度要勤于打扫家庭卫生,办公卫生,因为“财不入脏门”。定期清洁,才能提升财运;
2、在财位上摆放招财树或者富贵竹,如果发现植物出现枯黄或者衰变的现象,及时丢掉更换;
3、家中的西南位还可摆放貔貅、麒麟,转运招财镇宅一举三得。
感情运势-1984年生肖属鼠的人2024年
属相算命婚姻40多岁的属鼠人2024年在红鸾吉星的帮助之下,桃花运非常好,加上自身的优势,如果能保持理性和良好的沟通能力将有利于婚恋进展,已婚者有伴侣者容易在桃花上迷失方向,把控好自己,将不会影响事业及破坏婚姻。
一点儿小建议:
1、在本年度可将铜鸡放在桃花位上,赶走懒花野草,可保事业婚姻少出问题;
2、对于84年的鼠女来说,可佩戴玛瑙手串。
健康运势-1984年生肖属鼠的人2024年
1984年属鼠的人在2024年尽量养成规律的生活习惯,不要暴饮暴食及过度透支身体,适当的休息和放松将是今年的任务。
1、在本年度把饮食以及锻炼计划安排好,踏实落地执行,就不会有严重的后果发生。
财运运势-1984年生肖属鼠的人2024年
1984年属鼠的人在2024年受到吉星的影响,可考虑购买理财产品,保持谨慎和理性的态度,在财务决策上多加思考,收入会越来越多。
一点儿小建议:
1、在本年度要勤于打扫家庭卫生,办公卫生,因为“财不入脏门”。定期清洁,才能提升财运;
2、在财位上摆放招财树或者富贵竹,如果发现植物出现枯黄或者衰变的现象,及时丢掉更换;
3、家中的西南位还可摆放貔貅、麒麟,转运招财镇宅一举三得。

本文由风雅颂易学网在线算命一条街整理提供,转载请注明来源(周易算命蕞准的网站)https://www.suansuangua.com






虎年运势
几段婚姻
一生姻缘
合婚配对
正缘画像
生辰详批
一生详批
姓名详批
微信公众号